○阿久根市住民票の写し等の第三者交付に係る本人通知制度実施要綱
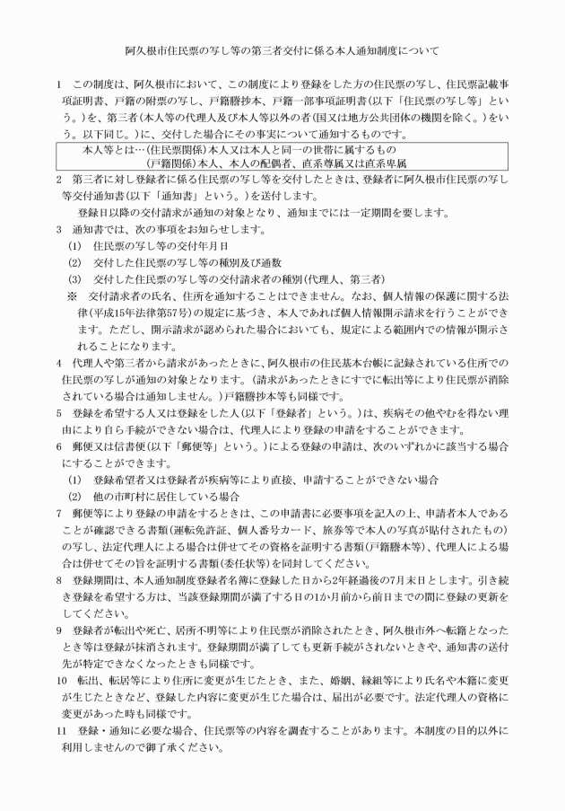
平成29年8月16日
告示第99号
(目的)
第1条 この要綱は、住民基本台帳法(昭和42年法律第81号。以下「住基法」という。)又は戸籍法(昭和22年法律第224号)の規定に基づき、市長が住民票の写し等を第三者に交付した場合において、事前に登録を行った者に対し、その交付の事実を通知する制度(以下「本人通知制度」という。)を実施することにより、住民票の写し等の不正請求及び不正取得による個人の権利利益の侵害の抑止及び防止を図ることを目的とする。
(定義)
第2条 この要綱において「住民票の写し等」とは、次に掲げるものをいう。
(1) 住基法の規定による住民票(消除された住民票に係るものを含まない。以下この号において同じ。)の写し、住民票に記載をした事項に関する証明書及び戸籍の附票(消除された附票を含まない。)の写し
(2) 戸籍法の規定による戸籍(除かれた戸籍を含まない。以下この号において同じ。)の謄本若しくは抄本、戸籍に記載した事項に関する証明書及び磁気ディスクをもって調製された戸籍に記録されている事項の全部又は一部を証明した書面
2 この要綱において「第三者」とは、次に掲げる者をいう。
(1) 住基法第12条第1項又は第20条第1項の規定により住民票の写し等の交付を請求する者の代理人
(2) 住基法第12条の3第1項若しくは第2項又は第20条第3項若しくは第4項の規定により住民票の写し等の交付の申出をする者
(3) 戸籍法第10条第1項の規定により住民票の写し等の交付を請求する者の代理人
(4) 戸籍法第10条の2第1項及び第3項から第5項までの規定により住民票の写し等の交付を請求する者
(登録対象者)
第3条 本人通知制度の対象となる者は、事前登録の申請の日において、次のいずれかに該当する者とする。
(1) 住基法の規定により市の住民基本台帳に記録されている者。ただし、住民票が消除された者は除く。
(2) 戸籍法の規定により市の戸籍に記載又は記録されている者。ただし、戸籍から除かれた者は除く。
(事前登録の申請等)
第4条 対象者で本人通知制度の利用を希望する者(以下「申請者」という。)は、あらかじめ阿久根市本人通知制度事前登録(新規・更新)申請書(別記第1号様式。以下「申請書」という。)により市長に申請しなければならない。
(1) 運転免許証
(2) 個人番号カード
(3) 旅券(パスポート)
(4) 前3号に掲げるもののほか、官公署が発行した免許証、許可証、登録証明書等であって、本人の顔写真が貼付されたもの
(1) 法定代理人 戸籍謄本その他法定代理人の資格を証明する書類(本市に備え付けられた公簿等の記載により当該事実が確認できる場合を除く。)
(2) その他の代理人 委任状その他代理権を明らかにする書類
5 事前登録の申請は、申請者又は代理人が次の各号のいずれかに該当する場合は、郵便又は民間事業者による信書の送達に関する法律(平成14年法律第99号)第2条第6項に規定する一般信書郵便事業者又は同条第9項に規定する特定信書便事業者による同条第2項に規定する信書便により行うことができるものとする。
(1) 疾病その他やむを得ない理由により直接申請することができない場合
(2) 他の市区町村に居住している場合
2 市長は、登録期間が満了する1月前までに、阿久根市本人通知制度登録期間満了通知書(別記第3号様式)により事前登録者又は法定代理人に通知するものとする。
3 事前登録者が、当該登録期間の満了後も当該登録を継続させようとするときは、当該登録期間が満了する日の1月前から当該登録期間が満了する日の前日(閉庁日は除く。)までの間に、申請書により当該事前登録の更新の申請をしなければならない。
(事前登録の変更又は廃止の届出)
第7条 事前登録者は、事前登録をした内容に変更が生じたとき又は事前登録を廃止しようとするときは、阿久根市本人通知制度事前登録(変更・廃止)届出書(別記第4号様式)により市長に届け出なければならない。
(事前登録者への通知)
第8条 市長は、登録者名簿に登録した日以降に、事前登録者に係る住民票の写し等を第三者に交付したときは、当該事前登録者又はその法定代理人に対し、次に掲げる事項を記載した阿久根市住民票の写し等交付通知書(別記第5号様式)によりその旨を通知するものとする。ただし、市長が特別の理由があると認めるときは、この限りでない。
(1) 交付年月日
(2) 請求者(第三者)の種別
(3) 交付した証明書の種別
(4) 通数
(事前登録の抹消)
第9条 市長は、事前登録者が次の各号のいずれかに該当するときは、当該事前登録を抹消するものとする。
(1) 第3条各号のいずれにも該当しなくなったとき。
(2) 第7条第1項の規定による廃止の届出があったとき。
(3) 前2号に掲げる場合のほか、市長が登録を抹消する必要があると認めたとき。
(その他)
第10条 この要綱に定めるもののほか、必要な事項は、市長が別に定める。
附則
この要綱は、平成29年9月1日から施行する。
附則(令和6年11月告示第79号)
1 この要綱は、令和6年12月2日から施行する。
2 この要綱の施行の際現にあるこの要綱による改正前の様式による用紙は、当分の間、必要な調整をして使用することができる。
附則(令和7年12月告示第103号)
この要綱は、令和8年1月1日から施行する。





